一、对口支援高校-喀什大学简介
喀什大学坐落于中国历史文化名城、中国优秀旅游城市、素有“五口通八国、一路连欧亚”之称的喀什,是祖国最西部一所以培养基础教育师资和经济社会发展需要的应用型人才为使命的多科性本科学校。
学校现有16个教学单位,55个本科专业(含4个专业方向):其中,师范类专业23个,非师范类专业32个,涵盖理学、工学、文学、教育学、艺术学、法学、经济学、管理学、历史学九个学科门类。有4个一级学科硕士学位授权点,3个硕士专业学位授权点。拥有高台和新泉2个校区,占地面积166.07万平方米,教学设施设备先进,教学环境舒适。图书馆藏书131.55万册,电子图书约60万册,各类文献数据库12个;校园网及5G通信网络覆盖全校,拥有完善的较高标准的教学实验设备和文化、体育、卫生等设施。
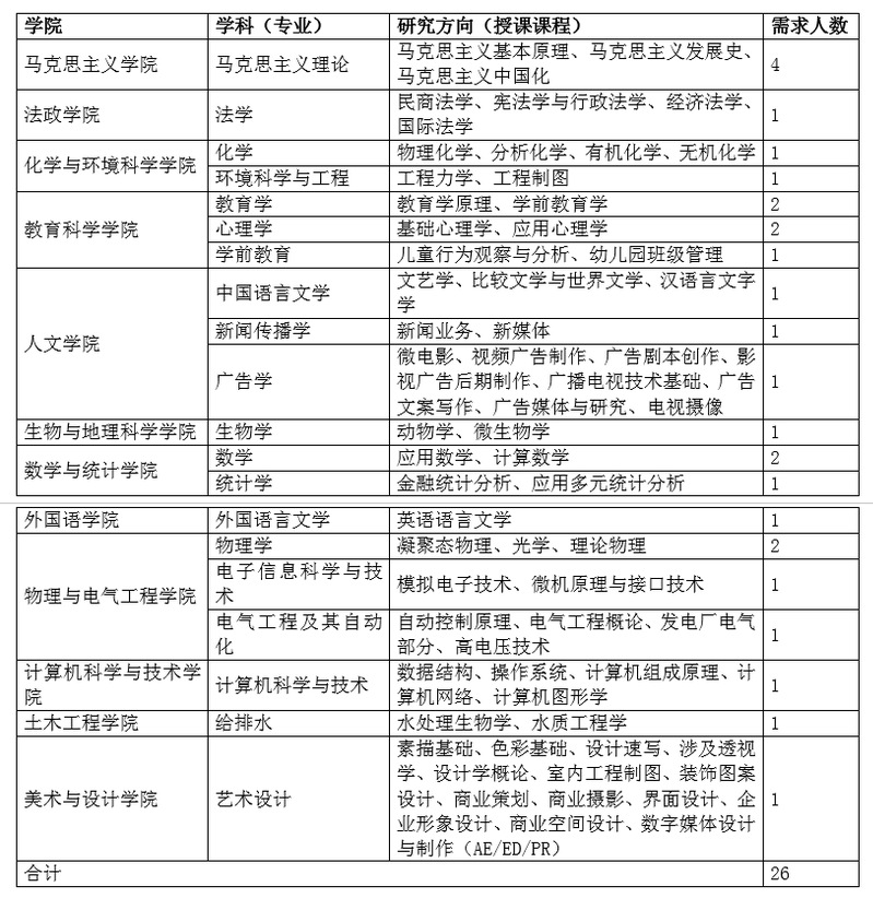
二、专业需求
1.紧缺专业

2.其它专业




三、资格条件
从南开大学退休人员中遴选银龄教师,申请教师年龄一般在70(含)岁以下(身体情况较好者可适当放宽年龄要求),具有副高级以上职称,一线教学科研经验丰富;政治可靠、师德高尚、爱岗敬业、业务精良;身体健康、甘于奉献、不怕吃苦、作风扎实。
四、岗位职责
1. 以课程教学、教学指导、课题研究、团队建设指导为主,短期授课、在线教育、微信辅导、同步课堂、学术讲座(报告)为辅,采取传、帮、带的方式,指导受援高校教师做好教学和科研工作,把先进教学方法和科研理念传授给受援高校教师。
2. 长期银龄教师,支援服务时间原则上不少于1学年,每学年承担不少于64课时的教学工作,参与指导1项课题研究,通过传、帮、带方式指导青年教师,组织开展若干学术讲座、教研等活动。鼓励考核合格的长期银龄教师连续支援服务。
3. 短期和远程银龄教师,按照“突出实效、形式多样、时间灵活”的原则,根据受援高校需求,认真做好支教、支研工作。
五、保障措施
(一)相关待遇
1. 教育部提供的待遇
(1)长期银龄教师税前补助标准为正高级职称教师10万元/年、副高级职称教师8万元/年,按月发放。
(2)短期银龄教师税前补助标准为正高级职称教师8000元/月,副高级职称教师6400元/月。
(3)在线教育、微信辅导、同步课堂等柔性方式支教,课时费为100元/课时。
2. 喀什大学提供的待遇
(4)长期援派教师具有正高专业技术职务人员每年补贴2万元,具有副高专业技术职务人员每年补贴1.5万元。
(5)通过面授方式授教,课时费标准为:具有正高专业技术职务人员酬金标准为350元/课时;具有副高专业技术职务人员酬金标准为260元/课时。
(6)提供专家公寓。
(7)每年报销本人2次往返交通费用,报销1次2名直系亲属往返探亲费用;提供亲属探亲期间的住宿。
(8)提供一年一次的免费健康体检。
(9)为调研考察提供车辆和其他便利服务。
(10)提供人身意外伤害保险。
(11)对援派教师在援派期间完成的业绩成果,按照喀什大学在职职工进行奖励。
3. 南开大学提供的待遇
(12)援派期限一年以上的可享受一次性补助1万元。
(13)提供意外伤害补充保险。
(14)提供派出前的免费健康体检。
(二)政策保障
1. 银龄教师服务期间人事关系、现享受的退休待遇不变。长期银龄教师享受喀什大学同类同级别人员的各项福利待遇,按受援地有关规定正常享受探亲和寒暑假。未休假的,按有关规定可由受援单位报销1名家属往返受援地的交通费。
2. 喀什大学为银龄教师创造良好的工作环境,提供必要的教学科研设备和食宿等生活条件,做好日常服务工作,落实相关待遇与保障措施。
3. 南开大学关心关注银龄教师及其家属,全力解决他们工作和生活中的困难;负责提供远程授课设施设备,协助喀什大学做好后勤保障工作。
4. 银龄教师服务期间因病因伤发生医疗费用,按本人医疗关系和有关规定办理。患有慢性疾病需定期开药的教师,南开大学为其提供必要的便利。服务期间生病或受伤的银龄教师,参照喀什大学相关制度,给予探望慰问等待遇。急性病、意外伤害致病可在当地急诊就医,按规定报销诊疗费用。
六、报名咨询与联系方式
人事处:马老师 联系电话:13820370954
离退休处:林老师 联系电话:13820699227
报名表接收邮箱:ltxc@nankai.edu.cn
七、报名截止时间:2021年9月6日
欢迎您在身体许可、家人同意、自愿参加的前提下报名!
离退休处、人事处、对口支援办公室
2021年8月31日